遵义七天红色教育培训课程
一、培训目的:
习近平总书记曾明确指出:“革命精神是党和国家的宝贵精神财富,要不断结合新的时代条件发扬光大。”遵义是革命历史文化名城,有着丰富的红色文化资源和光荣的革命传统,以长征精神、遵义会议精神为代表的革命文化精神是我们取之不尽、用之不竭、永续发展的力量源泉。“遵道行义,自强不息”的遵义城市精神正是在继承优秀传统文化的基础上,对中国革命精神的传承和弘扬,是遵义各族人民在改革发展的实践中探索创新的价值追求。
二、教学形式:
专题教学+音像教学+现场教学+体验教学+互动教学。
三、专题教学:
《弘扬遵义会议精神、加强党性修养》
《学习习近平新时代思想和十九大精神》
《深度解读十九大会议精神》
《学习习近平总书记治国理政思想》
《长征精神与作风政策》
《从遵义会议看党的民主集中制》
《全面推进依法治国的升级版和新部署》
《坚定理想信念、坚守共产党人的精神追求》
《长征精神深度解读》
《坚持红色传承、推动绿色发展》
《精准扶贫与可持续发展》
《两学一做》《三严三实》
......
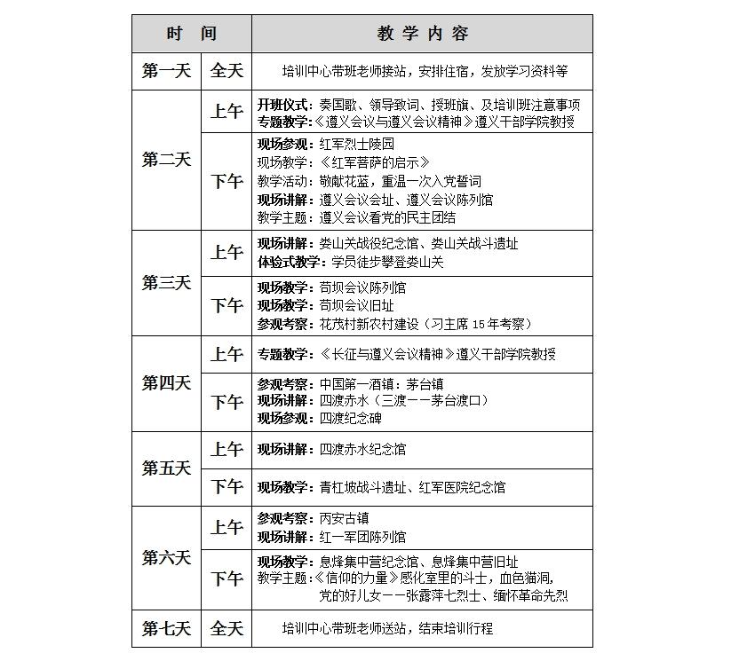
四、课程安排:

【培训师资】
党校系统教授、相关领域专家学者、政府系统内专家。
【培训方法】
课堂讲授、现场体验与学习参观、交流互动、专家点评相结合。
【培训费用】
根据培训人数及具体培训方案而定。